Simple 9.6v Nimh Battery Charger Schematic Diagram Nimh Char
Simple nimh battery charger circuit diagram Charger nicd battery circuit simple diagram circuits lm317 gr next questions some gif power schematic popular supply current voltage cells Automatic nimh battery charger circuit
Pin on Electronice
Nimh charger battery circuit diagram nicd switchless circuits pp3 gr next full repository Aa nimh battery charger circuit diagram Gel battery charger circuit diagram
Charger battery circuit ni mh nimh automatic tl072 using full works cutoff figure
Nimh battery charger circuit diagramNimh battery charger schematic Nimh battery charger circuit diagramIntelligent charger for 9v nimh rechargeable batteries v1.
Nimh battery charger circuitCircuit charger battery nimh theorycircuit electronic electronics oscillator Automatic nimh battery charger circuit cutoff when full9v nimh battery charger circuit – matha electronics.

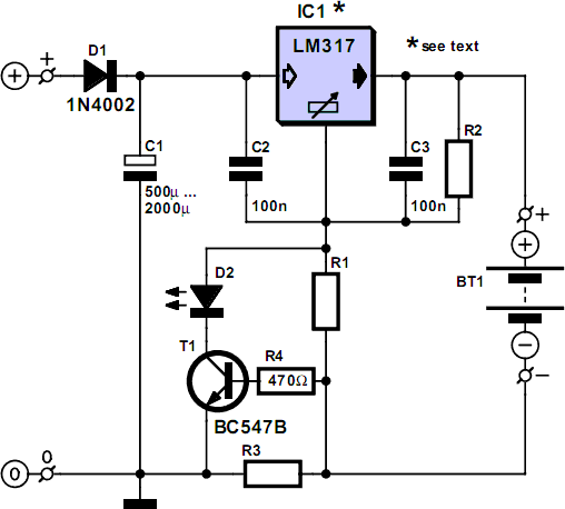
Nimh battery charger circuit diagram
Pin on electroniceIncarcator nimh Charger nimh circuit nicd lm317t universal eleccircuitIntroducir 61+ imagen nimh battery charger schematic.
Switchless nicd-nimh battery chargerCharger nimh nicd schematic guaranted Nimh battery charger circuitSiwire: pp3 nimh battery charger circuit diagram.

Simple nimh battery charger (with pcb files)
[diagram] arrows diagrams chargeNickel metal hydride nimh battery charger circuit Nimh charger circuit diagram : 12v battery charger circuit / led inSimple nicd battery charger.
Nimh battery charger circuit9v nimh battery charger circuit Nimh battery charger circuit, 43% offNi-mh battery charger using lm317t.

Nickel metal hydride nimh battery charger circuit
Introducir 61+ imagen nimh battery charger schematicNimh battery charger circuit, 50% off .
.

![[DIAGRAM] Arrows Diagrams Charge - MYDIAGRAM.ONLINE](https://i2.wp.com/theorycircuit.com/wp-content/uploads/2019/07/simple-12-volt-battery-charger-circuit-diagram.png)





